PCHIFI.ORG

 找回密码
 立即注册
搜索
查看: 4616|回复: 5

常用靓声胆机图纸汇总1(本论坛专享)

[复制链接]

14

主题

115

帖子

355

积分

中级会员

Rank: 3Rank: 3

积分
355
发表于 2021-5-19 16:50:20 | 显示全部楼层 |阅读模式
本帖最后由 secaizhishen 于 2021-5-19 19:54 编辑

实时更进
注意:本贴可自由评论(但不要发其他图纸,个人原创图纸除外)  在后续帖子中我会发些比较好的网络图纸 给大家参考,大家也可以自由发图补充
此贴为本论坛专项汇总 切勿用于商业   版权由本人及本论坛 布朗早春 所有
回复

使用道具 举报

14

主题

115

帖子

355

积分

中级会员

Rank: 3Rank: 3

积分
355
 楼主| 发表于 2021-5-19 23:35:08 | 显示全部楼层
明天更  今天属实困
回复

使用道具 举报

68

主题

186

帖子

1074

积分

版主

Rank: 7Rank: 7Rank: 7

积分
1074
发表于 2021-5-20 05:54:11 | 显示全部楼层
这狗粮撒的
会有点啥精彩内容呢?
回复

使用道具 举报

14

主题

115

帖子

355

积分

中级会员

Rank: 3Rank: 3

积分
355
 楼主| 发表于 2021-5-21 16:20:53 | 显示全部楼层
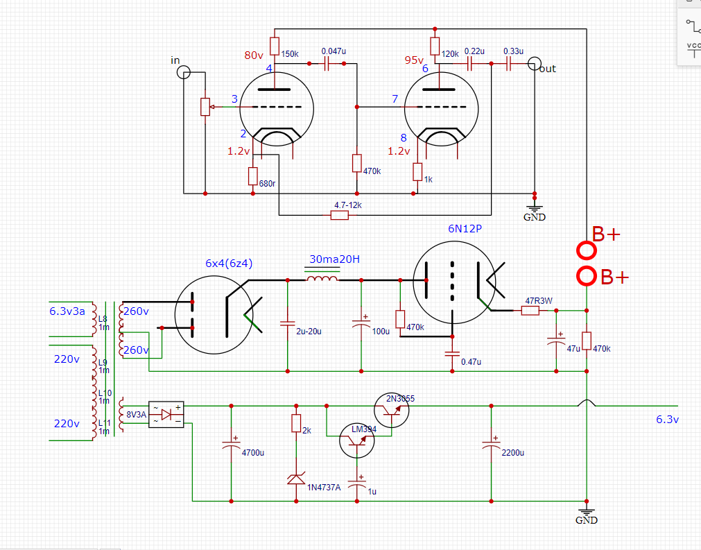
5670胆前级
QQ截图20210521161952.png
回复

使用道具 举报

14

主题

115

帖子

355

积分

中级会员

Rank: 3Rank: 3

积分
355
 楼主| 发表于 2021-5-24 17:52:00 | 显示全部楼层
6p1三极管接法靓声版
微信截图_20210524175045.png
回复

使用道具 举报

0

主题

9

帖子

38

积分

新手上路

Rank: 1

积分
38
发表于 2025-10-22 15:45:40 | 显示全部楼层
还有吗?
回复

使用道具 举报

您需要登录后才可以回帖 登录 | 立即注册

本版积分规则

Archiver|手机版|小黑屋|PCHIFI.ORG

GMT+8, 2026-4-16 22:34 , Processed in 0.055572 second(s), 21 queries .

Powered by Discuz! X3.4

Copyright © 2001-2021, Tencent Cloud.

快速回复 返回顶部 返回列表